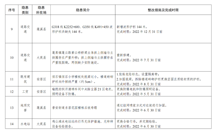
为持续深化安全生产隐患排查治理,切实消除安全隐患,有效防范和坚决遏制较大及以上生产安全事故,近日,遂宁市安委会发布《关于2022年度第一批市级挂牌督办重大安全隐患的通知》,对14个重大安全隐患进行挂牌督办。
《通知》要求,各县(市、区)、市直园区要专题研究隐患整改,明确整改责任主体,细化整改方案,确保挂牌隐患按时限要求高质量整改到位。要强化隐患整改中的安全管理,确保不因隐患失控引发生产安全事故,确保隐患整改过程不因施工处置不当引发事故。
市级督办责任单位及责任人要认真履行行业监督管理责任,加强隐患整改的督促指导,强化隐患整改过程监督管理,推动隐患在规定时限内全面高质量完成整改,及时督促处置隐患整改中的重大问题。市安办要定期调度隐患整改进展情况,切实开展专项督查,对整改责任不落实而导致生产安全事故的,组织依法依规追究相关责任单位和责任人员的责任。


