一、特种作业操作证的行业范围
应急管理部门负责颁发的特种作业操作证,所含工种包括电工作业(低压电工作业,高压电工作业)、电力电缆作业、继电保护作业、电气试验作业、防爆电气作业、焊接与热切割作业、熔化焊接与热切割作业、高处作业(登高架设作业、高处维护安装拆除作业)、制冷空调作业(制冷与空调运行维护作业、制冷与空调安装修理作业)等,这些证书是依据《中华人民共和国安全生产法》及相关规定发放的,具有法律效力。
二、如何参加特种作业操作证的考试
申请特种作业操作证的人员,可登录应急管理部官网“特种作业操作证及安全生产知识和管理能力考核合格信息查询平台”的“机构查询”界面(网址https://cx.mem.gov.cn/)或“国家安全生产考试”微信公众号,一站式查询、就近参加查询就近考试机构(考试点),也可以登录遂宁市应急管理局官网、“遂宁应急”微信公众号查询培训机构(考试机构)信息。通过正规渠道报名、培训、考试取证。勿信“包过”等虚假广告,声称不用考试即可办证的均为诈骗。
三、如何办理特种作业操作证丢失、复审、延期、查询业务
1.关于证书丢失
新版证书丢失的,可由“国家安全生产考试”微信公众号、应急管理部官网“特种作业操作证及安全生产知识和管理能力考核合格信息查询平台”下载电子特种作业操作证,与实体证书具有同等法律效力。
2.关于证书复审
特种作业操作证有效期为6年,每3年复审一次(不含煤矿),每6年换发一次证书。
特种作业操作证持证人员申请复审、换证的,应当在期满前60日内(不管是考证还是复审,都需要特种作业人员提前报考,尽量不要到了时间或是超过时间再去报考,以免不能报考成功,导致证书失效),向户籍地或从业所在地的考核、发证机关提出申请。
3.关于证书延期
《特种作业人员安全技术培训考核管理规定》第二十一条规定:特种作业人员在特种作业操作证有效期内,连续从事本工种10年以上,严格遵守有关安全生产法律法规的,经原考核发证机关或者从业所在地考核发证机关同意,特种作业操作证的复审时间可以延长至每6年1次。
4.关于证书查询
考试通过后,一般7个工作日内可通过特种作业操作证及安全生产知识和管理能力考核合格信息查询平台(https://cx.mem.gov.cn/)及微信公众号(国家安全生产考试)查询本人证书(也可以通过上述方式核验证书真伪)。对于发现的仿冒证书查询平台及售卖假冒证书线索,请您拨打“12350”进行举报。
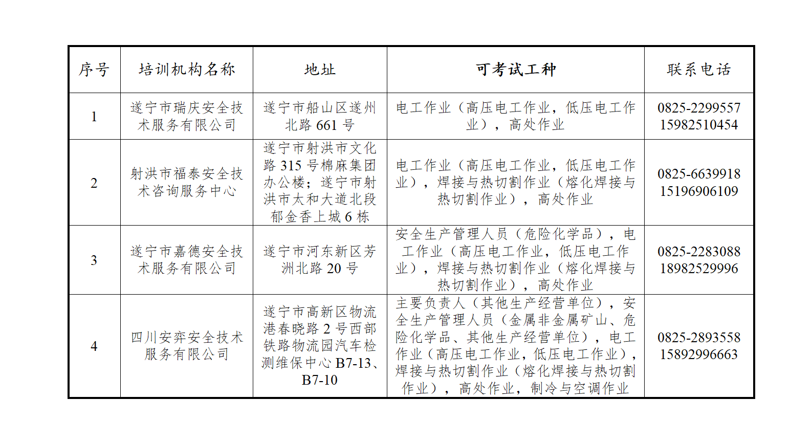
四、全市安全生产培训考试机构名单
(一)遂宁市安全培训机构名单(4家)

(二)遂宁市安全生产考试点名单(4家)
