遂宁市防汛抗旱指挥部办公室
关于2024年全市重点领域防汛和抗旱责任人名单的通告
各县(市、区)、市直园区防汛抗旱指挥部:
为切实做好2024年防汛抗旱工作,根据《中华人民共和国防洪法》《国务院关于特大安全事故行政责任追究的规定》和《国家防总关于〈各级地方人民政府行政首长防汛工作职责〉的规定》等法律法规,现将2024年度全市重点领域(江河、堤防、河心洲坝、城镇、山洪灾害危险区、在建重点水利工程及水库)防汛和抗旱责任人名单通告如下。
各防汛抗旱责任人在汛期期间要以对党和人民高度负责的态度,在岗到位,履职尽责,做好责任区的防汛抗旱准备、防汛指挥调度和抢险救灾等工作,高质高效完成防汛保平安任务。对玩忽职守、准备不充分或指挥不当造成人民群众生命财产严重损失的,要按有关法律、法规和政策规定严肃处理,严肃追究责任。各级政府和有关单位要按照河流、水利工程分级管理的原则,参照本通告落实辖区内涝防汛抗旱责任人,公告社会并接受监督。
附件:
1.遂宁市城镇防汛责任人名单
2.遂宁市重要江河防汛责任人名单
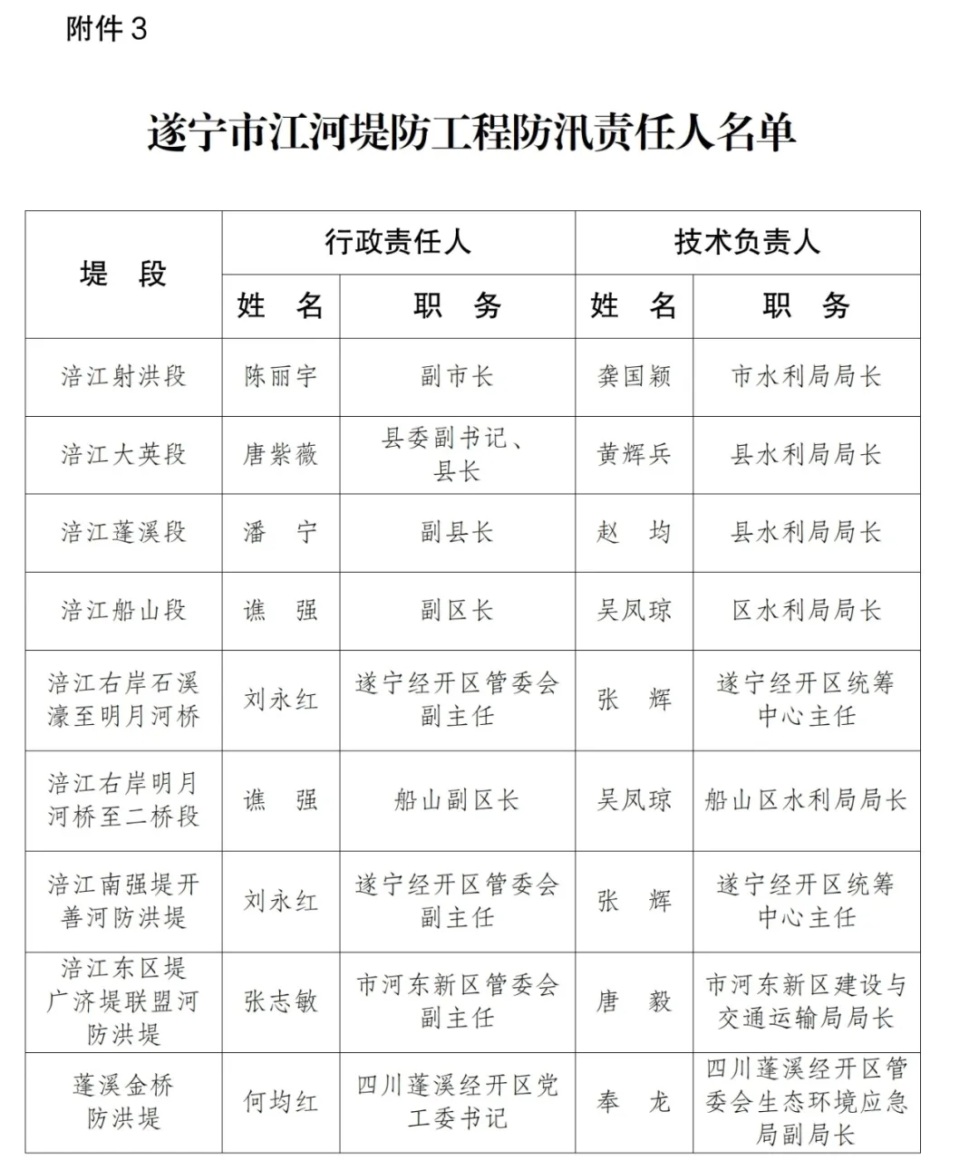
3.遂宁市江河堤防工程防汛责任人名单
4.遂宁市涪江河心洲坝防汛责任人名单
5.遂宁市2024年山洪灾害危险区(受威胁人口在1000人以上)防汛责任人名单
6.遂宁市在建重点水利工程安全度汛工作责任人名单
7.遂宁市2024年中型水库安全管理和安全度汛责任人名单
8.遂宁市2024年小(1)型水库安全管理和安全度汛责任人名单
9.遂宁市抗旱行政责任人名单
遂宁市防汛抗旱指挥部办公室
2024年4月24日


























